ホーム > 垂水市漁協の遊漁船業について
<PDF形式でダウンロード>
01.遊漁船業者登録表
02.遊漁船の総トン数・長さ等
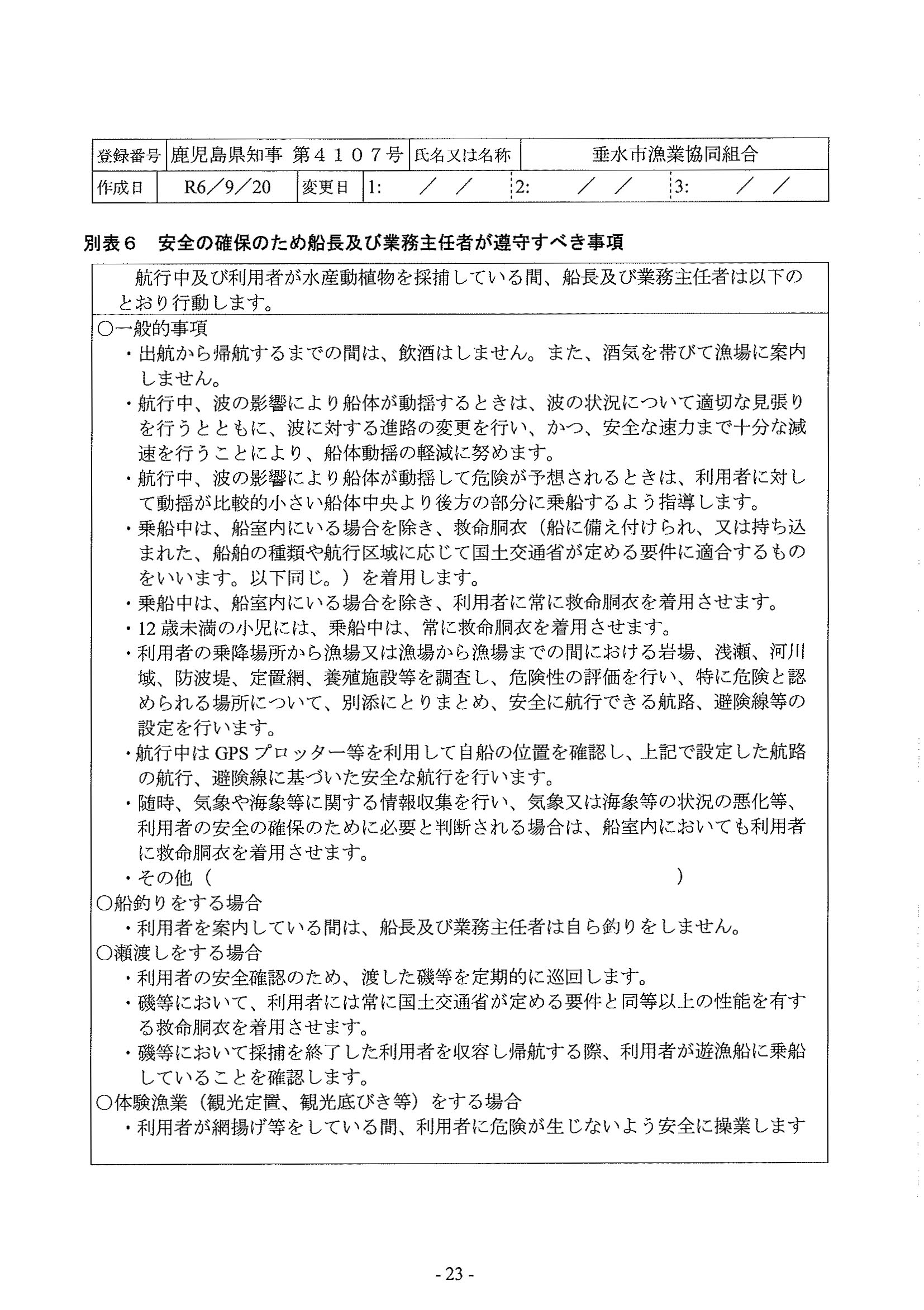
03.船長及び業務主任者が順守すべき事項
04.出航中止基準及び帰港基準
05.気象又は海象等の状況が悪化した場合の対処
06.情報を収集すべき事項
07.安全確保のため周知すべき内容及び方法
08.損害賠償保険について
page up
〒891-2101 鹿児島県垂水市海潟643-6 TEL:0994-32-1165(代) FAX:0994-32-3209
アクセスマップ
平成16年7月 垂水市漁協は「かごしまのさかな」ブランド認定を受けました。